植物已经进化出类似于昆虫和人类的复杂的先天免疫反应,以及植物特有的免疫系统。当感染了以活的宿主细胞为食的活体营养病原菌时,细胞内的免疫受体直接或间接地识别病原体分泌的效应蛋白以触发超敏反应,包括一种程序性细胞死亡、氧迸发和胼胝体沉积,将病原体封存在感染部位。此外,受感染的组织产生系统信号,如甲基水杨酸、壬二酸、一种脂质转移蛋白和哌啶酸,启动免疫激素水杨酸(SA)的远端积累。SA诱导转录的重新编程,包括抗菌致病相关(PR)基因的表达,抑制病原体的生长和传播。这种免疫反应被称为系统性获得性抗性(SAR),并已被证明可以为生物体提供持久的和广谱的抗性。
2021年12月14日,国际权威学术期刊Cell Reports发表了日本名古屋大学Yasuomi Tada和英国爱丁堡大学Steven Spoel团队的最新相关研究成果,题为Suppression of MYC transcription activators by the immune cofactor NPR1 fine-tunes plant immune responses的研究论文。

植物调整免疫反应以防御不同生活方式的病原体。在这个过程中,免疫激素水杨酸(SA)和茉莉酸(JA)之间的拮抗作用优化了专门针对所遇到的攻击者的转录特征。拮抗作用是由转录辅助因子NPR1控制的。NPR1在激活SA反应基因中不可或缺的作用已被充分了解,但它如何作为JA反应基因的抑制者发挥作用仍不清楚。

在这篇文章中,科研人员证明SA诱导的NPR1被招募到JA反应性启动子区域,这些区域被JA诱导的转录复合物共同占据,该复合物由MYC2激活因子和MED25中介体亚单位组成。在SA存在的情况下,NPR1与JA诱导的MYC2物理连接,并通过破坏其与MED25的相互作用抑制转录激活。重要的是,NPR1介导的对MYC2的抑制是抑制病原体毒力的一个主要免疫机制。因此,NPR1不仅通过激活SA反应基因,而且通过作为JA反应的MYC2的核心抑制子来协调免疫转录组。

图1. SA反应性的NPR1辅助因子在JA信号传递中针对G-box

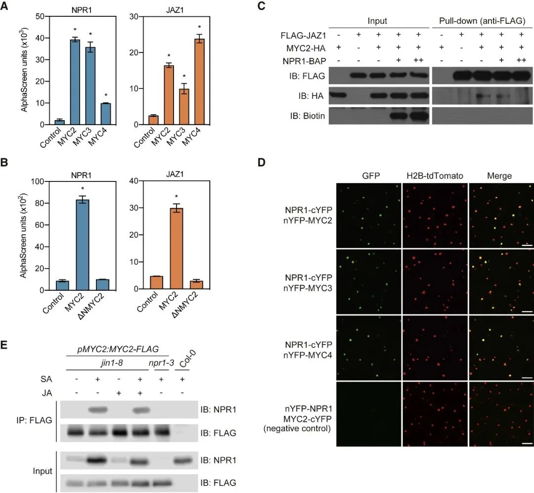
图2. NPR1辅助因子与MYC2及其同系物的相互作用

图3. NPR1定位于由MYC2和MED25占据的JA反应性启动子上

图4. SA不减少MYC2与JA反应性启动子的结合

图5. NPR1直接抑制MYC2/MED25依赖的转录活性

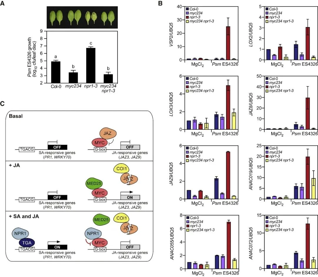
图6. NPR1抑制了MYC激活因子介导的毒性丁香假单胞菌的易感性