2021年11月1日,The Plant Journal在线发表了福建农林大学生命科学学院缪颖教授课题组题为“MicroRNA840 (MIR840) accelerates leaf senescence by targeting the overlapping 3’UTRs of PPR and WHIRLY3 in Arabidopsis thaliana”的研究论文。该研究报道了拟南芥MicroRNA840以两种不同的方式分别靶向调控PPR和WHIRLY3的转录后基因沉默来加速植物衰老。

MicroRNAs(miRNAs)是一类高度保守的内源性非编码小RNAs(通常为20-24nt),通过靶标mRNA切割或翻译抑制来负调控基因表达,从而在植物发育和环境胁迫响应中发挥关键作用。拟南芥miR840是与叶片衰老相关的miRNAs,其典型的候选靶基因之一为WHIRLY3(WHY3)。WHY3是单链DNA结合蛋白三基因家族中一个研究较少的成员,尽管目前有报道表明WHY3参与细胞器之间的蛋白转运以响应胁迫,但它与miR840相关的作用机制尚不清楚。
在拟南芥中,MIR840(At2g02741)基因位于PPR(At2g02750)和WHY3(At2g02740)基因的重叠3'UTR内,两者都是miR840*和miR840(MIR840 的短成熟产物)的预测靶点。拟南芥中MIR840的功能获得和缺失表现出相反的叶片发育和衰老表型。MIR840表达量较低的SALK_038777株系叶片衰老缓慢,而MIR840过表达的SAIL_232_F08株系叶片表现出较强的早衰表型。
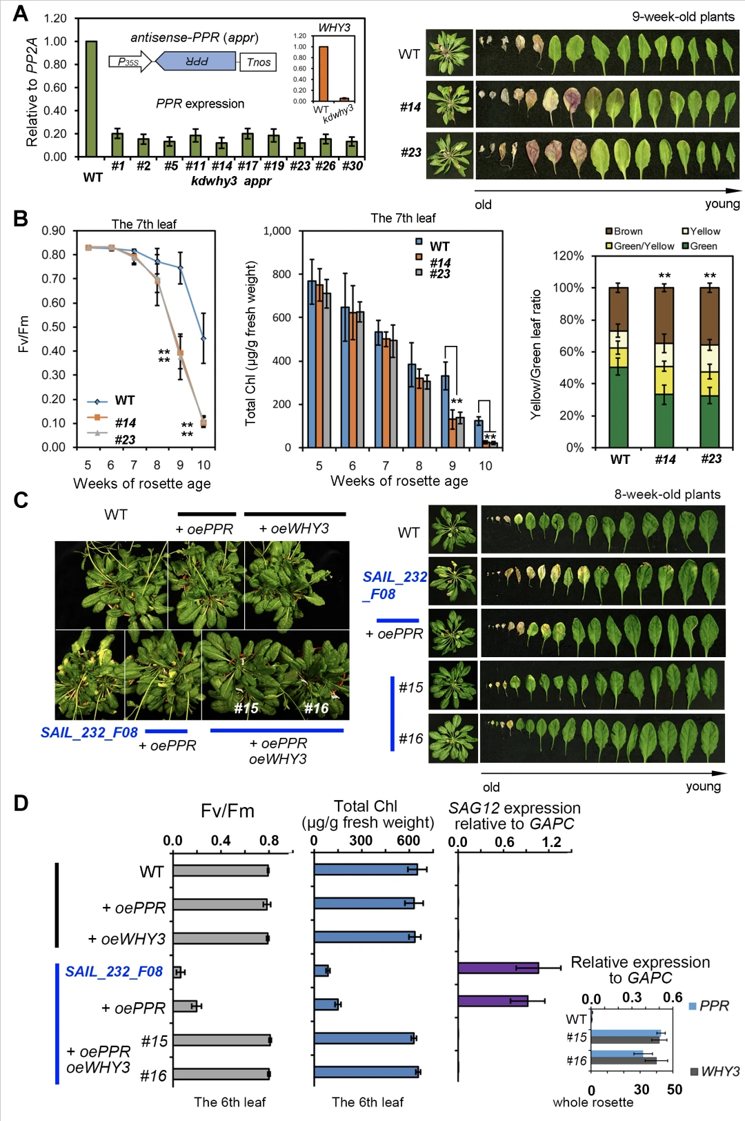
组织特异性表达模式分析显示,miR840前体pri-miR840在叶片衰老起始时表达量最高,并且与PPR转录本的显著降低呈负相关,但与WHY3转录无关。进一步分析发现,尽管WHY3转录水平不受MIR840过量表达的显著影响,但其蛋白含量却大大降低。经实验验证表明,WHY3和PPR的3’-UTR分别被miR840和miR840*靶向,切割位点突变或靶序列替换可消除miR840*/miR840介导的PPR转录本降解和 WHY3蛋白积累抑制。对野生型植株中的PPR和WHY3基因同时敲降导致出现与MIR840过表达株系相似的衰老表型(图1),这说明两者是MIR840介导衰老过程的靶标。此外,PPR或WHY3的单个敲除突变体中衰老相关基因显示上调,并且这些基因也受MIR840过表达的诱导。

图2. PPR和WHY3双突与MIR840功能获得突变体具有相似的早衰表型
综上,MIR840主要通过靶向PPR和WHY3基因的重叠3'UTR区,在转录后和蛋白水平上发挥抑制作用。miR840*-PPR和miR840-WHY3协同重编程一系列衰老相关基因的表达,从而介导植物衰老的起始。
文章来源链接:https://onlinelibrary.wiley.com/doi/10.1111/tpj.15559