2021年10月27日,Plant Physiology在线发表了韩国首尔国立大学农业与生命科学学院Nam-Chon Paek教授团队题为“Inactivating transcription factor OsWRKY5 enhances drought tolerance through abscisic acid signaling pathways”的研究论文。该研究揭示了水稻OsWRKY5转录因子是ABA诱导干旱胁迫耐受性的负调控因子,并表明OsWRKY5功能缺失有助于提高水稻耐旱性和籽粒产量。

缺水胁迫限制作物生长并降低生产力,大量研究表明转录因子(TFs)是耐旱机制的重要调控因子,它们在水稻中的过量表达赋予植株干旱耐受表型。如水稻R2R3型MYB转录因子MYB DOMAIN PROTEIN 2(OsMYB2)通过上调ABA信号通路基因,从而介导ABA依赖的耐旱性。转基因研究结果显示植物特有的WRKY转录因子家族成员影响非生物胁迫耐受性,但其潜在的分子调控机制有待进一步阐明。
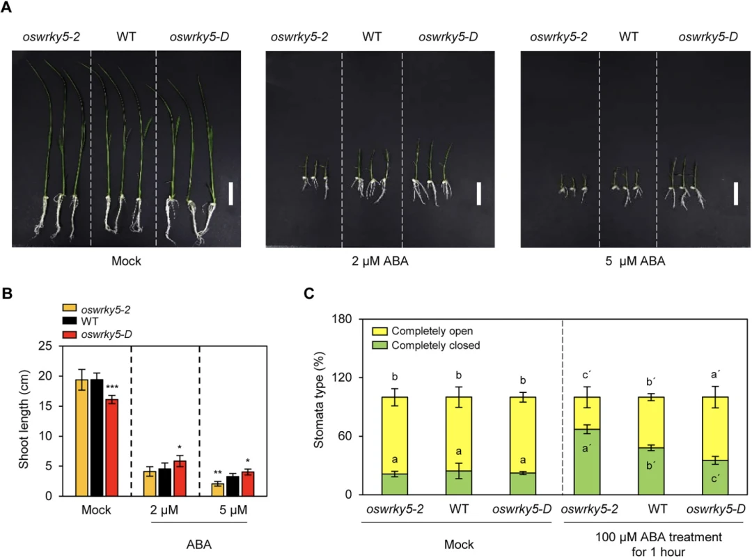
该团队之前研究发现,OsWRKY5在水稻生殖阶段通过上调ABA生物合成来促进叶片衰老。本研究表达模式分析显示,OsWRKY5主要在幼苗和抽穗期发育叶片中表达,并且其表达水平因干旱胁迫、NaCl、甘露醇和ABA处理而降低。经功能鉴定发现,OsWRKY5敲除突变体oswrky5-2和oswrky5-3对干旱胁迫的耐受性增强,相反,OsWRKY5过表达的激活标记株系oswrky5-D的耐旱性明显降低(图1)。离体叶片脱水处理后的气孔开度检测以及幼苗ABA敏感性分析结果表明,OsWRKY5活性的丧失增加了植株对ABA的敏感性,从而促进了ABA依赖的气孔关闭(图2)。

图1. OsWRKY5功能缺失突变增强了水稻植株对干旱胁迫的耐受性

图1. oswrky5-2突变体对ABA的敏感性增加
转录组深度测序结合RT-qPCR分析发现,包括OsMYB2在内的非生物胁迫相关基因的表达在oswrky5敲除突变体中显著上调,而在oswrky5-D株系中显示下调。进一步通过双荧光素酶、酵母单杂和染色质免疫共沉淀试验验证表明,OsWRKY5直接与OsMYB2启动子区的W-box基序结合并抑制其表达,从而下调了OsMYB2下游ABA信号通路基因的表达。此外,农艺性状分析比较显示,在干旱胁迫下oswrky5-2的产量构成因子明显高于WT,因此说明对OsWRKY5进行基因组编辑有助于提高干旱胁迫下水稻籽粒的产量。

图2. OsWRKY5负调控水稻耐旱性的作用模型